• 欢迎访问吉林自考网!本站为考生提供吉林自考信息服务,网站信息供学习交流使用,非政府官方网站,官方信息以吉林省教育考试院http://www.jleea.edu.cn/为准。

联系我们:0791-87688862

距4月自考成绩查询预计已经开始

距10月自考考试已经开始

考生服务:

  • 报名报考|
  • 考试安排|
  • 所在位置:吉林自考网 > 自考试卷 > 全国2019年10月00913电子商务与金融自考试题

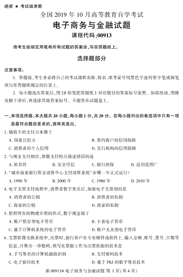
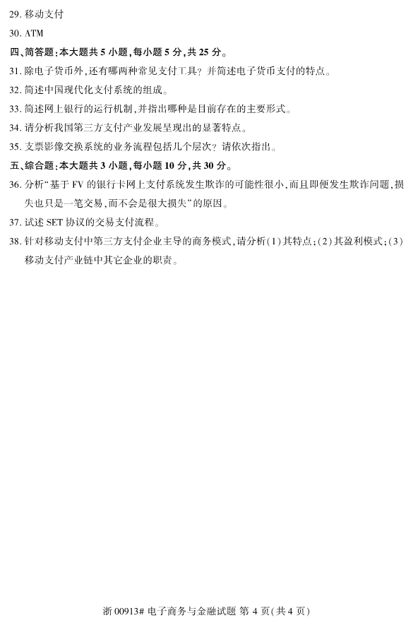
    全国2019年10月00913电子商务与金融自考试题

    2020-05-09 15:35:24   来源:其它    点击:   
    自考在线学习 +问答
       

    全国2019年10月00913电子商务与金融自考试题
    全国2019年10月00913电子商务与金融自考试题
    全国2019年10月00913电子商务与金融自考试题
    全国2019年10月00913电子商务与金融自考试题

    吉林自考预报名

    我已阅读并同意《用户隐私条款》

    上一篇:全国2019年10月00888电子商务英语自考试题
    下一篇:2019年10月份吉林自考《儿科护理学(二)》 考试真题

  • 吉林自考网便捷服务
  • 扫一扫加入微信交流群

    与其他自考生一起互动、学习探讨,提升自己。

    扫一扫关注微信公众号

    随时获取自考信息以及各类学习资料、学习方法、教程。

    自考押题资料领取更多>

    扫码小程序选择报考专业

    进入在线做题学习

    查看了解自考专业

    查询最新政策公告

    进入历年真题学习