- 欢迎访问吉林自考网!本站为考生提供吉林自考信息服务,网站信息供学习交流使用,非政府官方网站,官方信息以吉林省教育考试院http://www.jleea.edu.cn/为准。
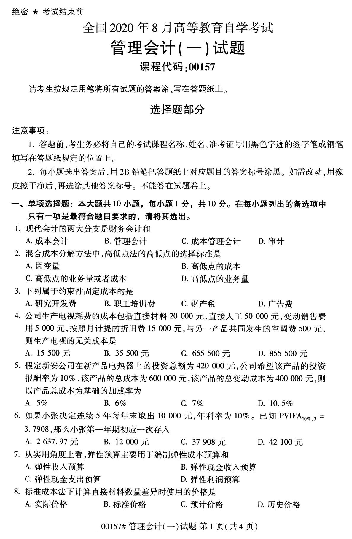
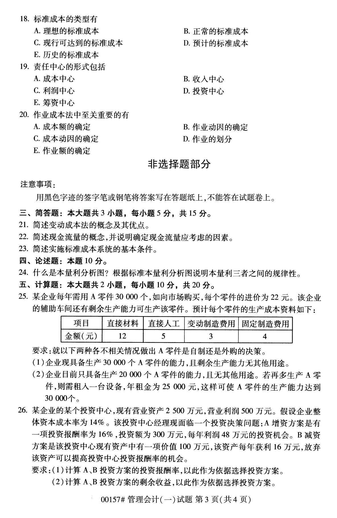
全国2020年8月自考00157管理会计(一)试题(专科)
自考在线学习
+问答
【导读】2020年10月份考试即将开始,想要知道8月份自考真题是怎样的考生可以通过河北自考历年真题获得更多自考真题,希望对大家有用。








以上是关于全国2020年8月自考00157管理会计(一)试题(专科)的简要介绍,想获取更多关于自学考试考学历的相关资讯,如自学考试自考解答、复习备考、考试安排、成绩查询、考试资讯等,敬请关注吉林自考网(www.jlwxm.com/)。
吉林自考预报名
我已阅读并同意《用户隐私条款》
上一篇:全国2020年8月自考00182公共关系学试题(专科)
下一篇:全国2020年8月自考00247国际法试题(专科)
最近更新
- 吉林自考00140国际经济学试题 08-27
- 吉林自考00107现代管理学试题 08-27
- 2024年4月吉林自考00089国际贸易试卷 05-31
- 2024年4月吉林自考00058市场营销学试卷 05-31
- 2024年4月吉林自考00054管理学原理真题试卷 05-31
- 2024年4月吉林自考00043经济法概论(... 05-31
- 2024年4月吉林自考00041基础会计学真题试卷 05-31
- 2024年4月吉林自考00037美学真题试卷 05-31
- 2024年4月吉林自考00034社会学概论真题试卷 05-31
教育资讯
- 吉林省自考需要几年才能毕业? 09-14
- 吉林省自考可以改报专业吗? 09-14
- 吉林自考网logo 09-02
- 吉林自考可以报哪些学校 08-30
- 吉林省自学考试可以考几次? 08-30
- 吉林省自学考试什么专业好考? 08-26
- 吉林省自学考试免考申请的流程是什么? 08-26
- 吉林自考专升本能够考研吗 05-31
- 吉林自学考试多少分合格 05-31
扫码小程序选择报考专业
进入在线做题学习
查看了解自考专业
查询最新政策公告
进入历年真题学习

