- 欢迎访问吉林自考网!本站为考生提供吉林自考信息服务,网站信息供学习交流使用,非政府官方网站,官方信息以吉林省教育考试院http://www.jleea.edu.cn/为准。
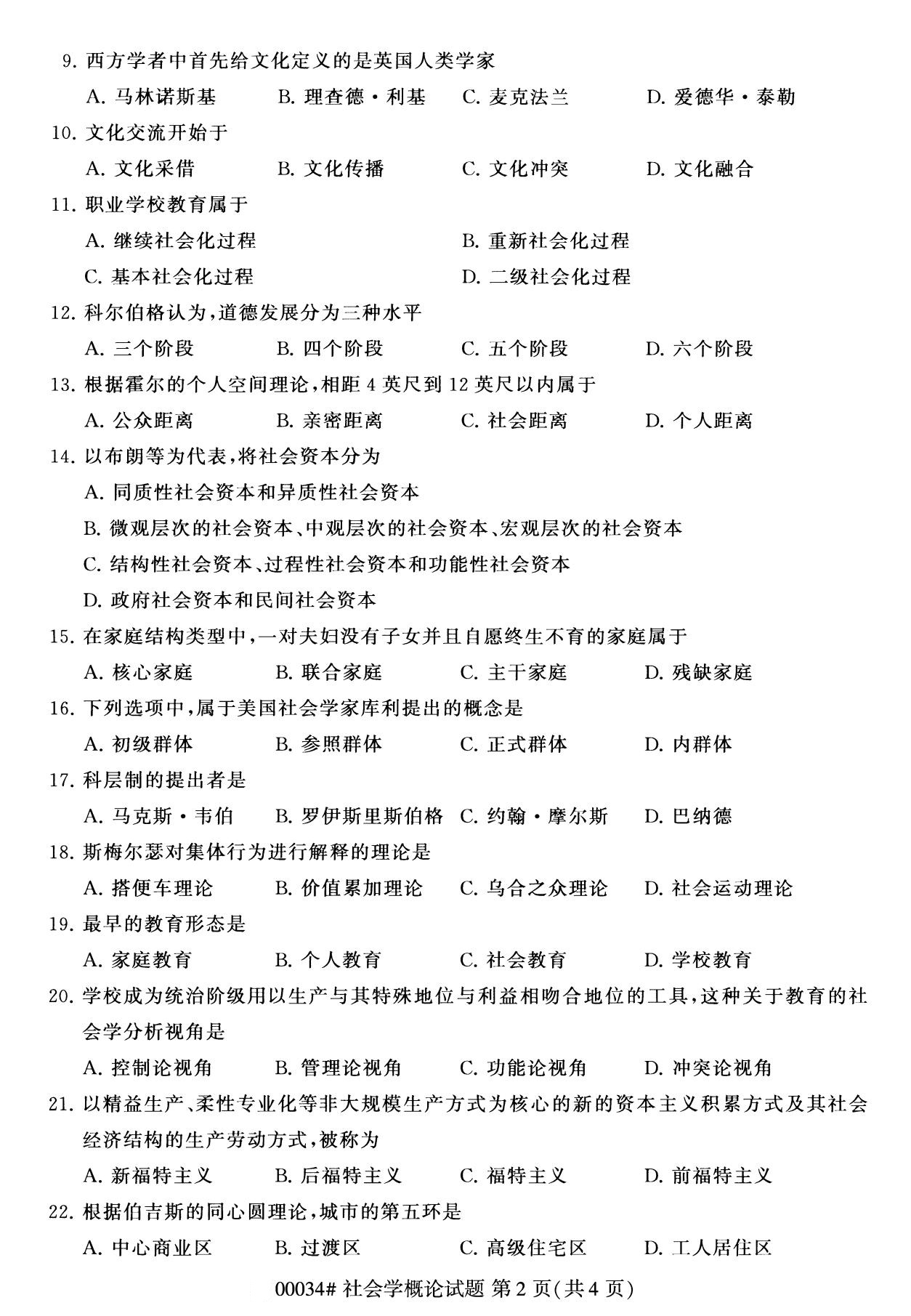
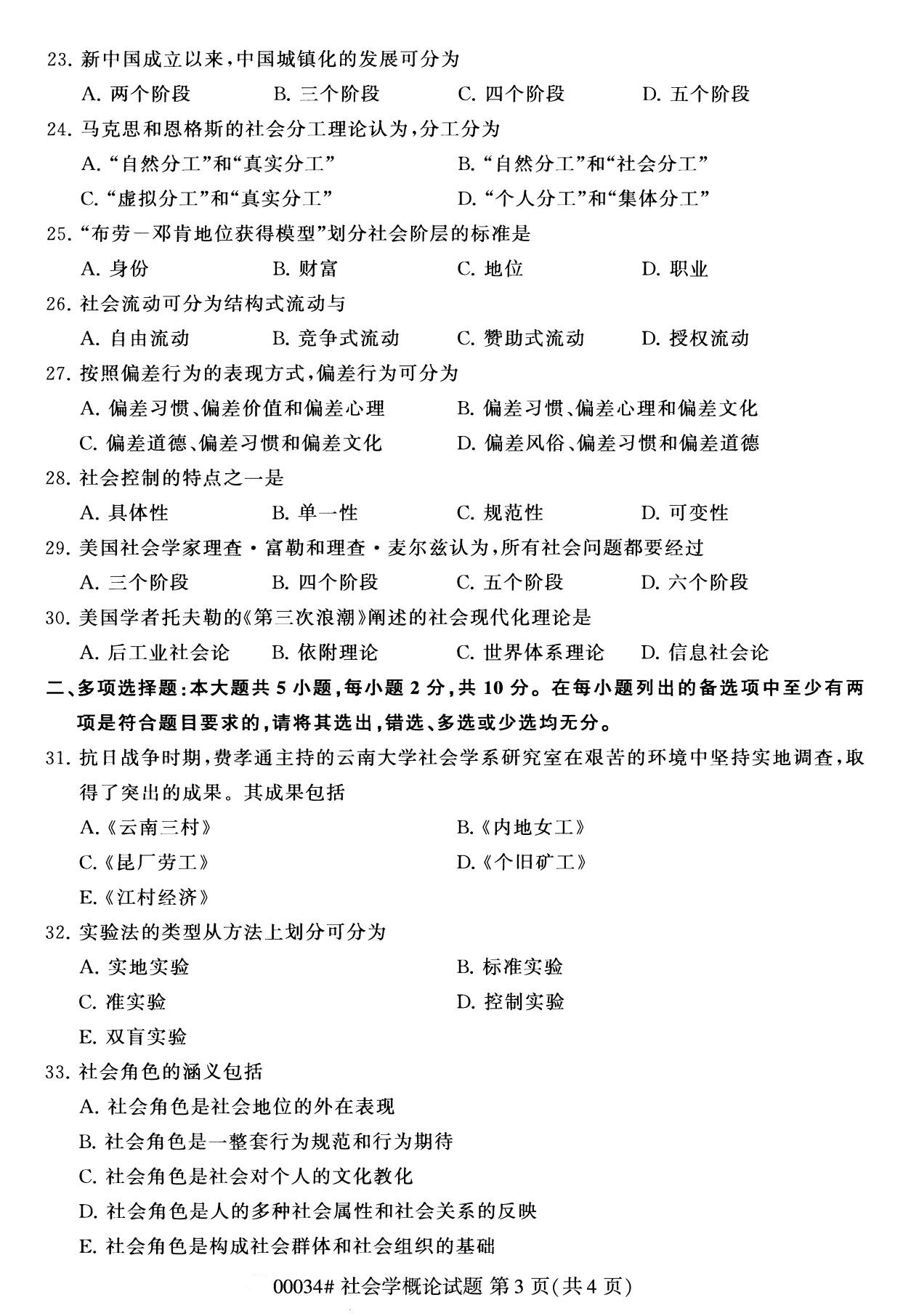
全国2020年8月自考00034社会学概论(专科)
自考在线学习
+问答
【导读】全国自考考试真题题型是怎样的呢?很多报名成功的考生想要知道自考真题题型是怎样的,吉林自考咨询网为大家整理了以下资料,希望对大家有用。






以上是关于全国2020年8月自考00034社会学概论(专科)的简要介绍,想获取更多关于自学考试考学历的相关资讯,如自学考试自考解答、复习备考、考试安排、成绩查询、历年真题、考试资讯等,敬请关注吉林自考网(www.jlwxm.com/)。
吉林自考预报名
我已阅读并同意《用户隐私条款》
上一篇:全国2020年8月自考00072商业银行业务与经营(专科)
下一篇:全国2020年8月自考00145生产与作业管理(专科)
最近更新
- 吉林自考00140国际经济学试题 08-27
- 吉林自考00107现代管理学试题 08-27
- 2024年4月吉林自考00089国际贸易试卷 05-31
- 2024年4月吉林自考00058市场营销学试卷 05-31
- 2024年4月吉林自考00054管理学原理真题试卷 05-31
- 2024年4月吉林自考00043经济法概论(... 05-31
- 2024年4月吉林自考00041基础会计学真题试卷 05-31
- 2024年4月吉林自考00037美学真题试卷 05-31
- 2024年4月吉林自考00034社会学概论真题试卷 05-31
教育资讯
- 吉林省自考需要几年才能毕业? 09-14
- 吉林省自考可以改报专业吗? 09-14
- 吉林自考网logo 09-02
- 吉林自考可以报哪些学校 08-30
- 吉林省自学考试可以考几次? 08-30
- 吉林省自学考试什么专业好考? 08-26
- 吉林省自学考试免考申请的流程是什么? 08-26
- 吉林自考专升本能够考研吗 05-31
- 吉林自学考试多少分合格 05-31
扫码小程序选择报考专业
进入在线做题学习
查看了解自考专业
查询最新政策公告
进入历年真题学习

