- 欢迎访问吉林自考网!本站为考生提供吉林自考信息服务,网站信息供学习交流使用,非政府官方网站,官方信息以吉林省教育考试院http://www.jleea.edu.cn/为准。
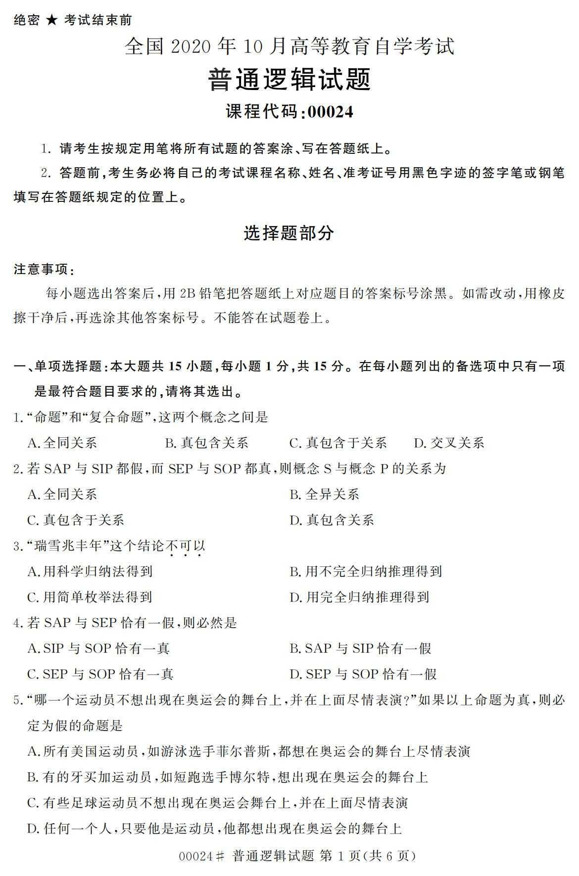
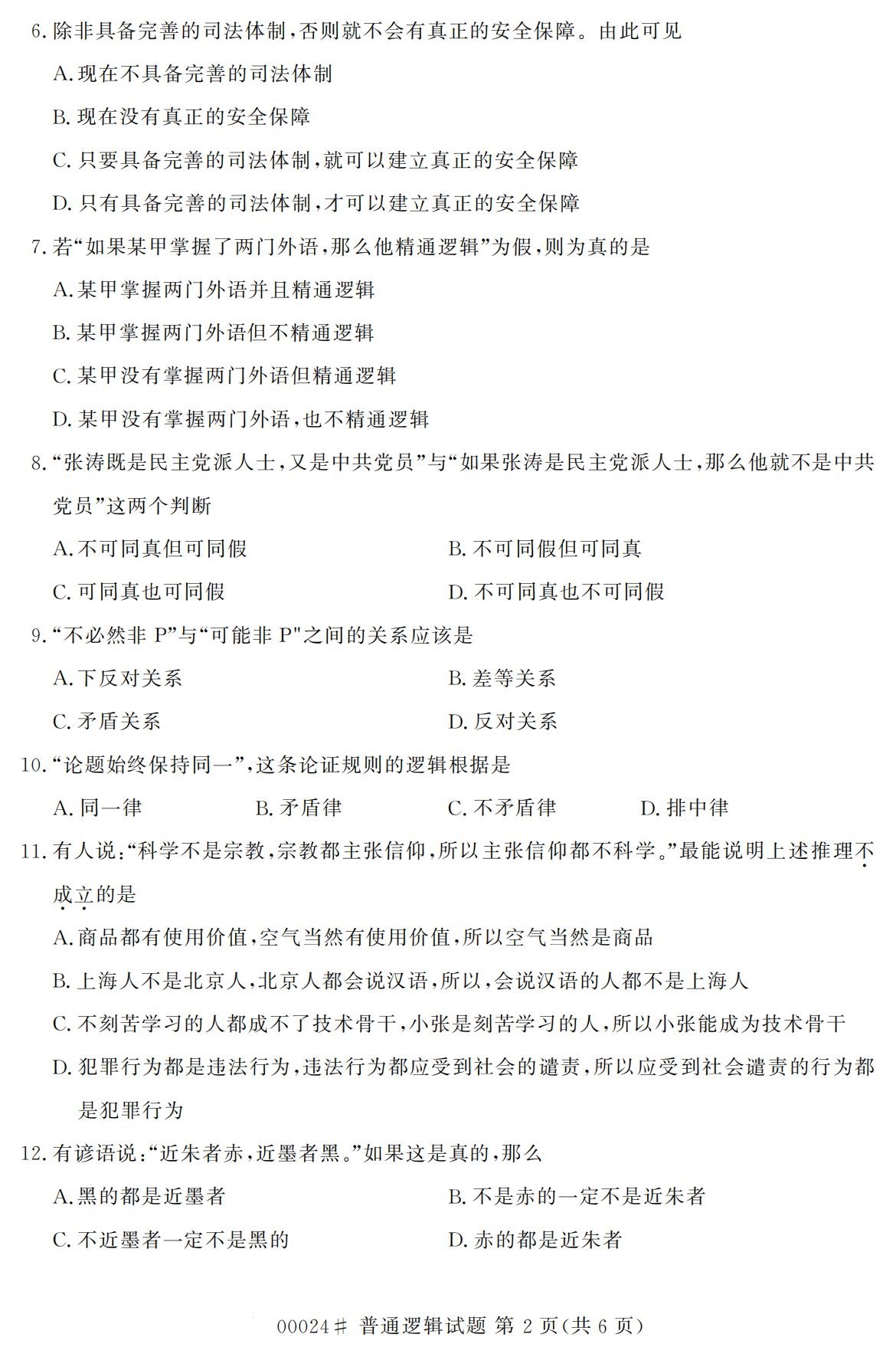
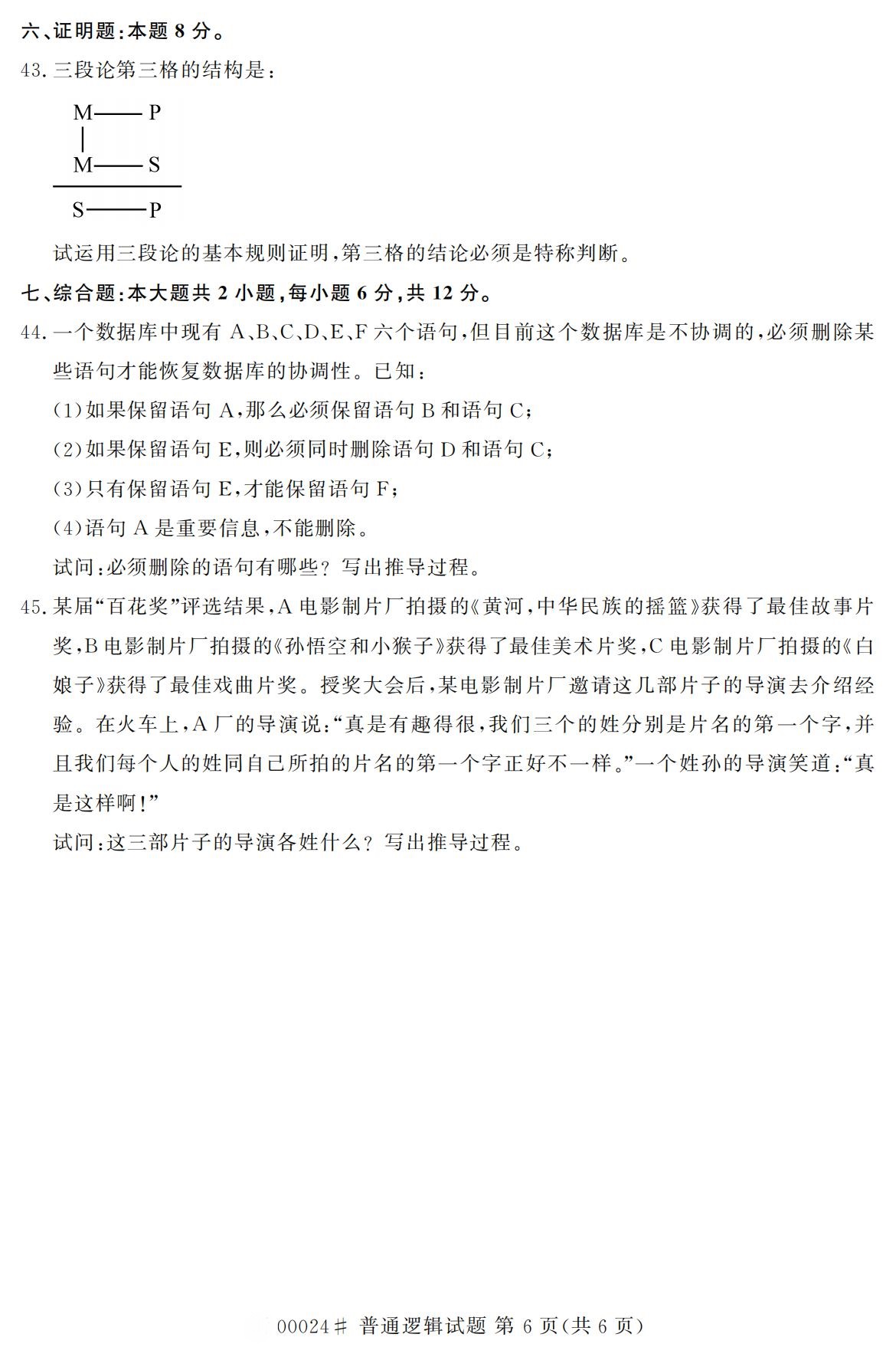
2020年10月吉林自考专科:普通逻辑(00024)
自考在线学习
+问答
【导读】吉林自考专科是很多考生提升自己的方式之一,那么吉林自考专科历年真题是怎样的呢?为了帮助大家,吉林省自学考试网为大家整理了以下真题,大家一起看看吧。






以上就是关于2020年10月吉林自考专科:普通逻辑(00024)的相关内容,更多吉林自考资料相关信息,敬请关注吉林省自考。
吉林自考预报名
我已阅读并同意《用户隐私条款》
上一篇:2020年10月吉林自考专科:内科护理学(一)(02998)
下一篇:2020年10月吉林自考专科:企业会计学(00055)
最近更新
- 吉林自考00140国际经济学试题 08-27
- 吉林自考00107现代管理学试题 08-27
- 2024年4月吉林自考00089国际贸易试卷 05-31
- 2024年4月吉林自考00058市场营销学试卷 05-31
- 2024年4月吉林自考00054管理学原理真题试卷 05-31
- 2024年4月吉林自考00043经济法概论(... 05-31
- 2024年4月吉林自考00041基础会计学真题试卷 05-31
- 2024年4月吉林自考00037美学真题试卷 05-31
- 2024年4月吉林自考00034社会学概论真题试卷 05-31
教育资讯
- 吉林省自考需要几年才能毕业? 09-14
- 吉林省自考可以改报专业吗? 09-14
- 吉林自考网logo 09-02
- 吉林自考可以报哪些学校 08-30
- 吉林省自学考试可以考几次? 08-30
- 吉林省自学考试什么专业好考? 08-26
- 吉林省自学考试免考申请的流程是什么? 08-26
- 吉林自考专升本能够考研吗 05-31
- 吉林自学考试多少分合格 05-31
扫码小程序选择报考专业
进入在线做题学习
查看了解自考专业
查询最新政策公告
进入历年真题学习

